Projects

SurvivorPy

I created a Python wrapper of an R dataset, providing easy access to comprehensive Survivor reality show data through pandas DataFrames. The package wraps data from the R package survivoR, auto-syncs daily, making it easy for Python users to explore the rich dataset curated by survivoR.

repo

Crossword

A crossword puzzle generator and player built with FastAPI and React. Enter a theme, and the app uses Vertex AI (Gemini) to generate themed words and clues, then assembles them into a playable 7×7 grid using a greedy placement algorithm.

repo

Hst

A Python implementation of a simplified version of Git. Built from scratch to understand the fundamental algorithms and data structures behind distributed version control.

repo

Octodial

An interactive web application that visualizes octonion multiplication through a vintage rotary phone interface. Users can explore the mathematical relationships between octonion units by rotating a dial and clicking on visible numbers to perform calculations.

app repo

NeuralNet

A simple neural network library written in Rust with Python bindings. It is designed for educational purposes—easy to read, easy to modify, and suitable for learning how neural networks work under the hood.

repo

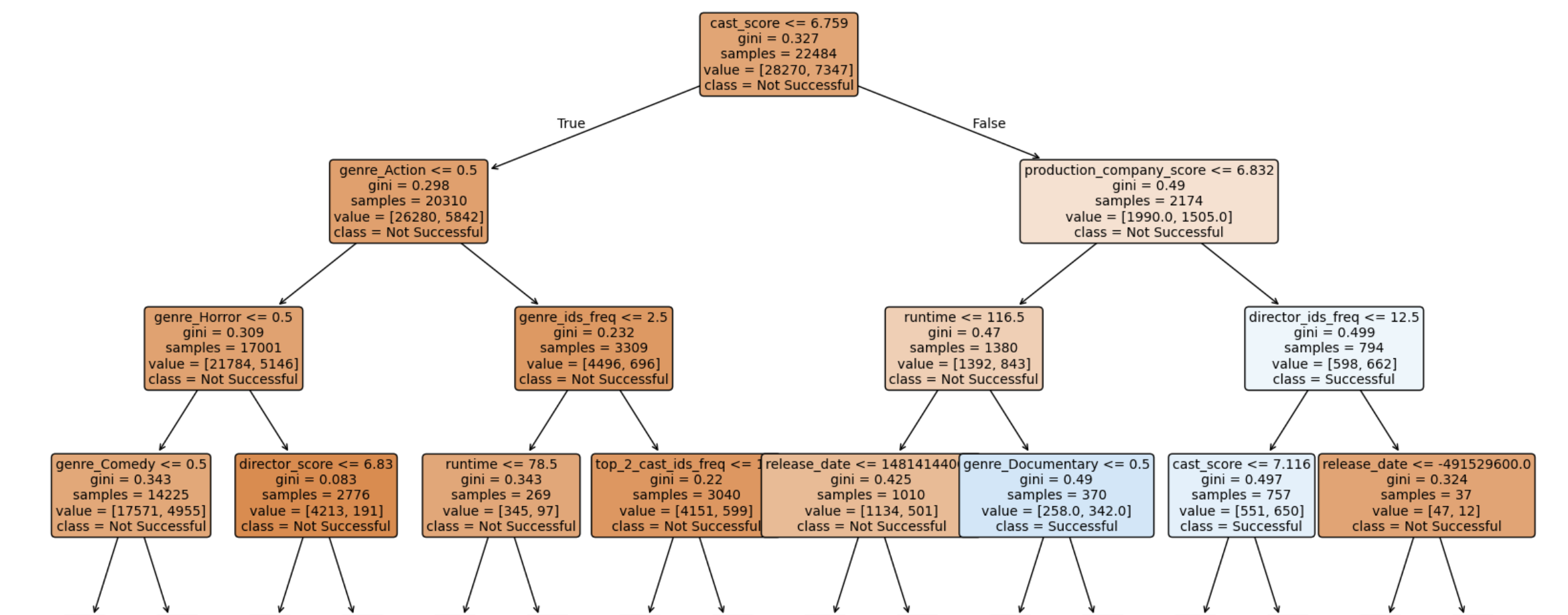
movie-data

A Python project that fetches, transforms, and models movie data from TMDb and MovieLens for analysis and visualization.

repo

sandpiles

A python app for toppling sandpiles corresponding to rectangular grids in the abelian sandpile model.

repo

look_and_say

I built a Python module to investigate the structure of look and say sequences beyond Conway’s classical case. This led to my analysis of stuttering variants, whose growth rates are an algebraic integer of degree 415.

module paper


This page showcases selected projects. To see more of my repos, visit my GitHub profile.